Cheating: Trust and Traitors in Chess
How can we simultaneously tackle the two heads of the cheating beast — detection and trust?Seemingly every chess player nowadays is familiar with the challenge of cheating in chess — and I don’t think I need to explain why. On lichess and Chess.com forums, Reddit, Twitter, YouTube, and even in the news, you will find discussions on cheating in chess and the challenges it poses.
Cheating as an Existential Threat
Many believe that cheating poses an existential threat to chess, as it could ultimately compromise the integrity of all chess events. This is indeed true. Cheating in chess requires only a small amount of information to be communicated, such as the starting and ending squares (e.g., e2-e4).
Moreover, various tools and methods can be used to communicate this information. Even knowing the top engine move for a single move provides a huge advantage for strong players. Therefore, it’s understandable to worry that unknown techniques, technologies, or methods might compromise the game's integrity.
This is one of the two heads of the challenge of cheating — that is, simply detecting cheating. If we are to battle this existential threat, then this is one task at which we must excel at. However, there’s another, more insidious side of this challenge that we must also contend with — that of trust.
Destruction of Trust - The Cheating Mind Virus
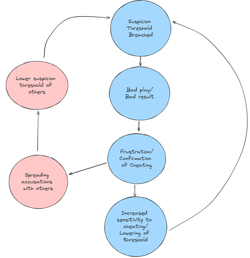
To introduce our discussion on trust in chess, let me describe a kind of virus that spreads throughout the community and how it operates.
Each chess player has a 'suspicion threshold,' which is the amount of ‘red flags’ that must occur during a game before a player starts to suspect their opponent of cheating. This threshold can be reached by, for example, your opponent consistently playing great moves or moving in a 'metronomic' pattern (for online play).
Everyone has a different suspicion threshold. For example, Vladimir Kramnik has a suspicion threshold so low that it approaches the earth's core; make a single good move against him and be prepared to face 'his procedure.' (I’ll be referencing Kramnik many times throughout this post, mostly because he is a well-known example, but really there are many like him. He should be thought of as an archetype that repeats itself throughout the chess community.)
However, a well-known phenomenon occurs when your suspicion threshold is passed and you start to suspect your opponent — your play becomes much worse. Once your mind is occupied with doubts about whether your opponent is cheating, it’s extremely difficult to concentrate and focus on finding the best moves. Many chess players, including myself, are familiar with this feeling (for example, consider the Suleymenov vs. Carlsen game, where Carlsen was uncharacteristically crushed by a ~2500-rated player; this might have been happening here).
This self-inflicted handicap leads to worse play and often to bad results. These bad results lead to frustration, and in some cases, to irrational confirmation in the player’s mind that the opponent was cheating. This experience then makes the player more sensitive to the possibility of cheating in the future, lowering their suspicion threshold.
This, in turn, increases the probability that they will have the same repeated experience in the future, and the cycle repeats. Eventually, you reach a point where your suspicion threshold is so incredibly low that even the slightest indicator, such as a single particularly nice move, can set off your alarm bells. This is the case with famous examples such as Kramnik or Kamsky.
However, I don’t just call this a virus because of its negative effects on the 'host,' so to speak. Rather, this infection also has the propensity to spread. This is because once the player believes their opponent is a cheater, they wish to spread this message to others. By doing so, they make others more sensitive to the possibility of cheaters, thereby lowering their suspicion thresholds. This is especially effective if the person spreading the virus does so via social media, where they have hundreds of thousands to even millions of collective followers (cough cough).
Consider the famous Carlsen and Hans case. I wouldn’t be surprised if rumours, implied accusations, or even full accusations circulated among the top-player circles, causing this process to brew and priming the situation for its eventual public explosion.
This is the insidious mechanism of the cheating mind virus and the way it erodes trust in the chess community.

Trust: The Existential Threat of Perceived Cheating
I previously mentioned that the challenge of cheating is a two-headed beast. Yes, we must become experts in detecting cheating. However, even in a world where we have completely eliminated cheating, we wouldn’t know that we have done so. After all, there is always a possibility that there is a 'way around' our systems. There is always a lingering doubt that cheaters are still out there. Therefore, trust will always be necessary, even with the most advanced cheating detection systems.
Given this, what would chess in a world with state-of-the-art detection systems — but little trust — look like? In such a world, players would still accuse each other on a whim, refuse to participate in tournaments, withdraw from tournaments, refuse to play against certain opponents, refuse to play in tournaments held by certain organizers, or even refuse to play in tournaments at all. A player resigning after 20 moves once their suspicion threshold is breached, followed by withdrawing from the tournament, would be a common occurrence.
This is the type of chess world where the cheating mind virus possesses most individuals. This is not the type of chess world that I’d want.
Many spectators might believe that individuals like Kramnik are extreme outliers and that not many in the chess world are so sensitive to the possibility of cheaters. However, in my experience, this sensitivity is more common than you’d think. More concerningly, it seems to be growing.
For example, people accusing me on their live streams after I play a couple of good moves, or people resigning after I blitz the first 15 moves, which turn out to be theory, often followed by some colorful direct messages. The most common, of course, is a simple message in the game chat, followed by resignation and blocking — the virus is strong with those individuals :)
Balancing Detection and Trust in Chess
Let’s now discuss how we could potentially address maintaining (or perhaps preventing the further crumbling?) of trust in the chess community.
Firstly, does this mean that we shouldn’t ever accuse anyone of cheating? Clearly not. As I’ve mentioned, the challenge of cheating requires both detecting and dealing with cheaters, as well as maintaining trust within the chess community. To handle the first aspect, accusations will sometimes be necessary. However, while accusations are necessary, we should be acutely aware of the need for and the fragility of trust. This understanding should, for example, discourage us from resorting to social media witch hunts (looking at you, several unnamed top players).
Next, I believe the chess community should be harsher on individuals who accuse others on a whim, especially when done in a way that reaches the masses, such as on social media. This is important not only for defamatory reasons (since accusations on a whim are usually not well-supported) but also for the reasons discussed in this article.
Perhaps this is a hot take, but in my opinion, a tweet from a well-known top player announcing their latest accusation is far more harmful than an individual cheating in an online rated game (although both are, of course, bad).
The next suggestion is somewhat idealistic, but it is to work towards — if possible — some kind of generally agreed upon and recognized ‘due process’ for determining cheating.
Processes that come close to this already exist, such as the methods of Ken Regan combined with the thresholds generally accepted by online chess platforms. However, the general recognition and respect for such processes are still lacking. This leads to individuals using their own 'home-baked' evidence, which is typically extremely simplistic. Nothing good comes from this; it only results in poor, evidence-lacking public accusations that chip away at the community's trust.
Let me reiterate: we have not concluded that we should never accuse others of cheating in chess. Rather, we should do so in a professional, evidence-based, private, and ideally standardized way, all while keeping in mind the importance of trust in the chess community.

The master statistician is back at it again with his analysis. Very 'interesting' indeed. What I find even more interesting, though, is the idea that while Kramnik thinks he is fighting a war against cheating in chess in a martyr-like fashion, he is instead harming chess by promoting the destruction of trust.
Hopefully, by moving in these directions, we chess players will have a better chance of tackling the challenge of cheating on both fronts.
Overall, I think the most important point is awareness. Awareness of the fact that, even in a world with zero cheaters, cheating still poses an existential threat to the game through the destruction of trust, and that we shouldn’t sit by and let that possibility materialize.
P. S. Daily Chess Challenge
Improvement in Chess requires consistent, active training. That’s why I created Daily Chess Challenge, where you receive high quality chess training material in your inbox every day to help you improve. It’s completely free and all you need to do is input your email address. You can sign up in 2 seconds here.
